产品与服务
PRODUCTS & SERVICE

单体型基因组组装

  • 产品简介
  • 技术流程
  • 样本要求
  • 案例分析
  • FAQ

单体型基因组组装技术区别于传统嵌合基因组,其可以获得单独来自父本或母本、能同时遗传给下一代的一组序列信息。染色体水平的单体型基因组可以实现等位基因或同源染色体的组装。

产品优势
  • “私人订制”服务
    针对客户物种和材料准备情况,有针对性地定制测序和组装策略,定期反馈项目进展。
  • 自主研发的分析流程
    自主研发的分型流程,实现较高的准确度,较长的Block N50,较快的分型速度。
  • 多种组装策略
    可以实现有亲本二倍体、无亲本二倍体、异源/同源四倍体的有效分型。
  • 经验丰富的分析团队
应用领域
  • 建立标准参考基因组
  • 准确解析性状差异
  • 等位基因特异性转录/表达研究
  • 基因组编辑方案
   
产品类型样本类型
测序策略备注

ADPA(Annoroad Diploid 

Phasing Assembly)

有明确双亲本的二倍体/异源四倍体

双亲本30X PE150

子代单套25X HiFi

子代单套100X Hi-C


AUPPA(Annoroad Unkown Parent-al Phasing Assembly)

无亲本的二倍体

子代单套25X HiFi

子代单套100X Hi-C


ATPA(Annoroad Tetraploid Phasin-g Assembly)

高度同源四倍体

近缘二倍体参考基因组#

双亲本30X PE150*

子代单套25X HiFi

子代单套100X Hi-C

# 或近缘二倍体的两套单体型基因组;

* 非必需,但是推荐。


产品类型送样要求

基因组Survey

(二代平台)

样品类型:基因组DNA样品

样品需求量:小片段文库≥0.2 μg

样品浓度:≥5 ng/μl

样品纯度:OD260/280=1.8-2.2、 OD260/230=0.8-2.5

样品质量:基因组完整,DNA主带清晰、无降解、无污染

基因组de novo

(三代平台

DNA总量:HiFi≥6 μg

浓度:≥30 ng/μl

质量:基因组完整性,DNA主带:HiFi≥30 Kb

纯度:OD260/280≥1.5、 OD260/230≥1.2、 QC/NC=0.5-2.0

基因组注释至少6个不同时期或不同部位的样品,推荐kinnex Iso-seq 3M/GS 数据量

Hi-C辅助装

(二代平台)

新鲜组织进行甲醛交联,1个Hi-C文库至少需要新鲜血液约5 ml或组织1 g,推荐2-3 g组织量
单体型基因组组装揭示茶树的演化史
Haplotype-resolved genome assembly provides insights into evolutionary history of the tea plant Camellia sinensis
期刊:Nature Genetics    合作方式:提供服务    影响因子:38.330     发表时间:2021.07    合作单位:福建农林大学、中国农业科学院(深圳)农业基因组研究所    研究对象:茶树
关键词

铁观音单体型组装,茶树演化史

研究背景

茶叶作为一种全球性的经济作物,有很强的保健作用。茶树是无性繁殖的,这种方式可以有效地维持因有性重组而分离或丢失的有价值的基因型。然而,这种繁殖方式也会积累大量有害突变,导致“穆勒棘轮”效应,致使作物遭受损失。茶树是二倍体,含有15对同源染色体,嵌合式的基因组组装(筛选同源染色体中的一份拷贝作为代表组装到染色体水平)可能会错过重要选择性状的等位变异,而分型组装(不同亲本的两套同源染色体同时组装到染色体水平)能更完整地呈现二倍体基因组的全部遗传信息。

设计思路

材料选择:山茶植株芽、根、茎、花、幼叶和成熟叶

测序策略:
DNA:
三代平台基因组测序 114X
二代平台 150 bp双端测序,DNA小片段文库
二代平台 Hi-C文库 99.4X
RNA:
三代平台,Iso-seq文库

文章亮点

中国乌龙茶品种铁观音及几个主要的茶树品种和近缘物种进行测序及单体型组装,探索地理上不同的茶树群体之间的遗传多样性,为深入了解茶树的驯化史和进化史提供依据。

研究结果

基因组组装与注释


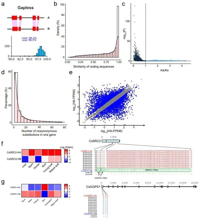
铁观音的基因组大小约为3.15 Gb,杂合度为2.31%。利用PacBio长读长对原始数据进行组装得到初始contig,大小为5.41 Gb。将Khaper算法过滤产生的单倍体组装结果挂载到15个染色体(图1),得到单倍体参考基因组(monoploid reference genome),大小为3.03 Gb。同时利用ALLHiC算法得到铁观音单体型基因组(haplotype-resolved genome),大小为5.98 Gb。共线性分析显示它们的基因顺序高度一致。


1737619194818.jpg

图1 铁观音基因组组装和质量评估

等位基因特异性表达


利用铁观音不同组织的全基因组测序,分离得到14,691个等位基因(图2),其中1,528个基因存在一致性的等位特异性表达(consistent allele-specific expression, ASEGs),即一个等位基因在所有组织和样本中的表达都高于另一等位基因。基因富集分析显示这些基因参与核糖体等多个生物学基本过程,与克服有害突变的潜在机制相关。同时还发现了386个非一致的ASEGs,它们在不同组织的等位基因之间存在特异性表达。其中几个基因与挥发性有机化合物的生物合成有关,包括黄酮和黄酮醇等的生物合成途径,这与植物的适应性演化相关。结果表明,在铁观音基因组中,一致性的ASEG明显多于不一致的ASEG(1,528 vs 386),这一趋势与杂交水稻的结果正好相反,即在杂交水稻中,不一致的ASEG远远大于一致性的ASEG。这种现象或许可以用杂种优势理论中的显性效应解释,长期无性繁殖的茶树利用优势等位基因应答不断积累的遗传负荷,以保持个体的适应度。

1737619252706.jpg


图2 茶树单倍型基因组等位不平衡

茶树遗传变异和群体结构分析


通过对161份茶树种质资源重测序数据分析,发现样本主要分为三类(图3),分别为大理茶,大叶茶和小叶茶,与茶树的形态学分类一致。另外大叶茶可以分类古大叶茶和栽培大叶茶;而小叶茶依据地理分布可分为四个亚组,分别为SSJ(陕西,四川,江西),ZJNFJ(浙江和福建北部),SFJ(福建南部),HHA(湖北,湖南和安徽)。TreeMix分析发现这些茶树之间存在显著的基因流动,表明种内基因交流频繁,其中一些与有记录的茶树杂交育种历史相吻合。


1737619275703.jpg


图3 茶树群体系统进化与群体结构分析

大叶茶和小叶茶的进化史和驯化史


对14种山茶属植物的21株单株进行了全基因组测序,通过群体遗传分析发现大叶茶和小叶茶具有不同的进化史。在Gelasian epoch时期(259-181万年前),剧烈的气候变化很可能导致了整个茶树物种(包括大叶茶和小叶茶)的群体收缩;两个变种分化后,仅小叶茶在Last Glacial Maximum时期(2.65-1.9万年前)可能由于温度骤降出现了再一次的群体收缩,但随后适应了环境的小叶茶迅速扩张,群体规模得到恢复。该分析表明,大叶茶和小叶茶分化后的进化史不同(图4)。通过对大叶茶和小叶茶驯化基因的分析,发现它们的驯化过程是并行的(即独立驯化),这些驯化基因参与了一系列重要的生物学过程且受人工选育的偏好性影响。基于KEGG分析,在大叶茶驯化早期以参与氧化石墨烯苷转运、糖苷转运通路为主,后期品种改良主要集中在合成生物碱和芳香化合物等。例如,研究人员鉴定到CsXDH基因在大叶茶品种改良阶段受到强烈的人工选择,该基因编码黄嘌呤脱氢酶,是咖啡因合成通路的重要基因。而小叶茶品种的早期驯化与植物抵御相关,改良过程主要集中在花发育的调控和对一氧化氮的响应,已有研究表明,NO的积累可以加速γ-氨基丁酸的消耗从而帮助植物抵御冷胁迫,这表明筛选耐寒的品种也是人工选育的重要目标。


1737619294706.jpg

图4 大叶茶和小叶茶的平行驯化

文章结论

本研究成功组装了两套铁观音基因组(单倍体参考基因组和单体型基因组)。通过对等位基因特异性表达的分析,预测显性效应可能是铁观音应对遗传负荷的重要机制。通过对茶树种群水平的遗传分析,揭示了该物种的进化和人工驯化历史。该成果为利用组学分析和分子生物学技术挖掘功能基因、解析其背后的遗传调控机制,开展基于大数据驱动的基因组智能设计育种奠定了坚实的理论基础,同时也为缩短育种周期、提高育种效率、降低育种成本提供了科学依据。

参考文献

Zhang X, Chen S, Shi L, et al. Haplotype-resolved genome assembly provides insights into evolutionary history of the tea plant Camellia sinensis[J]. Nature Genetics, 2021,53(8):1250-1259

  • Q:如何实现有亲本和无亲本单体型组装?
    A:
    目前根据测序样本有没有亲本信息,有两大类常见的单体型组装思路。对于有亲本信息的组装,利用亲本的二代测序信息,直接对子代三代数据进行分型,获得分别来源于父母本的特异性序列集合,再分别进行组装,该种方法简单有效,准确性较高。而对于没有亲本的单体型组装思路一般是基于SNP phasing的方法,即通过一定的方法,对待组装样本的三代数据进行SNP分析,根据杂合的SNP位点信息进行分型,然后分别进行组装。该种方法可以灵活结合Hi-C数据、甲基化数据、10X数据等提高SNP分型的效果。


  • Q:只有一个亲本的数据,可以推荐有亲单体型组装吗?
  • A:
    只有一个亲本聊胜于无,但是没有双亲本的准确,也可以尝试无亲本单体型组装。

  • Q:单体型组装意义
    A:
    1)可以建立更准确的物种基因组变异信息,提高后续相关分析的准确性;
    2)通过构建单体型基因组,来更好的研究某些连锁不平衡的基因位点,也可以帮助发现高度复杂的变异,如嵌套的结构变异、倒位及复杂的变异重排等,深入挖掘致病基因并探究致病机理,为临床治疗提供更坚实的数据基础;
    3)单体型基因组组装在分析挖掘等位基因间差异、追踪个体亲缘关系、探索杂种优势理论、了解生物迁徙模式和进化历史等生物学问题的研究上具有重要意义。